您现在的位置: 首页 >> 新闻资讯 >> 新闻资讯
​武汉音乐学院2020年本科招生考试内容及政策调整

发布时间:2020-01-06 16:16:23 浏览:301

更多
摘要:武汉音乐学院2020年本科招生政策调整一、关于普通本科招生校考报考方向限额调整的说明每位考生报我校2020年普通本科校考,限报两个招考方向。二、关于湖北省考生报考音乐学(音乐学理论、音乐管理、音乐治疗)方向招生方式调整的说明2020年,湖北省考生报考我校音乐学(音乐学理论、音乐管理、音乐治疗)方向不需要进行校考

武汉音乐学院2020年本科招生政策调整

一、关于普通本科招生校考报考方向限额调整的说明

每位考生报我校2020年普通本科校考,限报两个招考方向。

二、关于湖北省考生报考音乐学(音乐学理论、音乐管理、音乐治疗)方向招生方式调整的说明

2020年,湖北省考生报考我校音乐学(音乐学理论、音乐管理、音乐治疗)方向不需要进行校考专业考试网上报名,将使用湖北省音乐学类统考成绩录取安排在湖北省艺术本科(一)平行志愿模块招生。

三、关于湖北省考生填报高考志愿时志愿模块选择的说明

湖北省艺术本科(一)设有两个志愿模块,即梯度志愿模块和平行志愿模块。梯度志愿模块用于填报使用校考合格证录取的院校(专业)志愿,平行志愿模块用于填报使用省统考成绩的院校(专业)志愿。

2020年,湖北省考生报考我校音乐学(音乐学理论、音乐管理、音乐治疗)招生专业安排在艺术本科(一)平行志愿模块招生;报考我校音乐学(音乐教育、戏曲音乐、钢琴调律)、作曲与作曲技术理论、录音艺术、音乐表演、舞蹈表演、舞蹈编导专业的考生安排在艺术本科(一)梯度志愿模块招生。考生填报艺术本科(一)志愿时,根据自己的考试成绩和升学意愿,在梯度志愿模块和平行志愿模块之间选择一个志愿模块填报,不能同时填报平行志愿模块和梯度志愿模块。具体招生政策可查阅湖北省高等学校招生委员会发布艺术类招生工作有关通知。

四、关于新增招生方向的说明

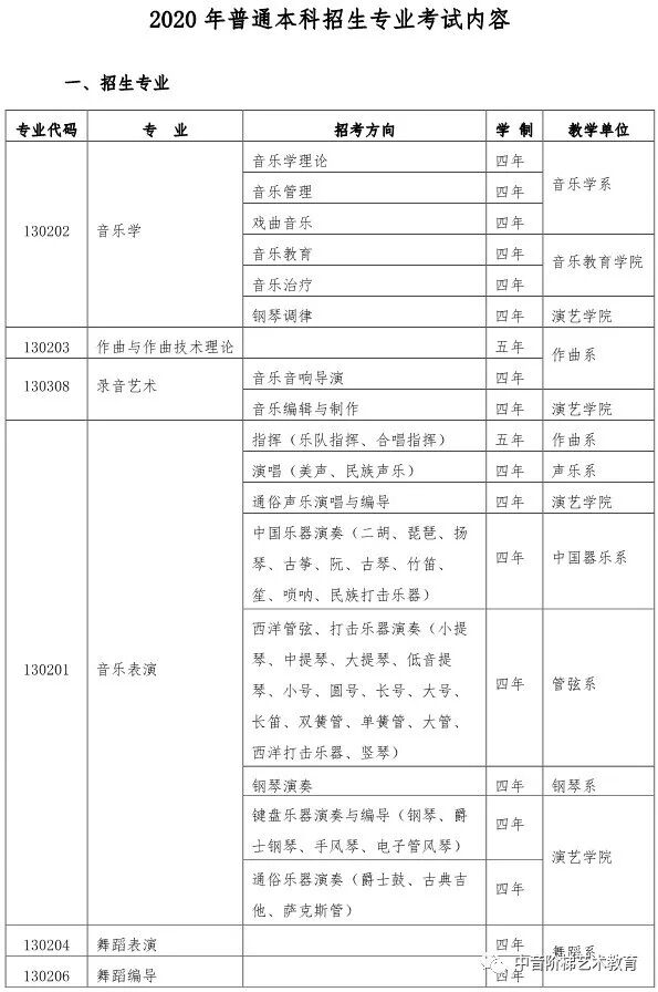
2020年,我校普通本科招生新增音乐表演(爵士钢琴)、音乐表演(古琴)方向,具体考试内容及要求以我校发布《2020年普通本科招生专业考试内容》为准。

五、关于音乐表演(通俗声乐演唱与编导)方向调整的说明

2020年,音乐表演(通俗声乐演唱与编导)方向不再区分民族声乐唱法、美声唱法、通俗唱法,统一按照新发布的音乐表演(通俗声乐演唱与编导)方向考试内容及要求考试。音乐表演(通俗声乐演唱与编导)方向招生计划统一安排,不再按三种唱法分别分配、分别录取。

六、关于普通本科招生部分专业考试内容及要求调整的说明

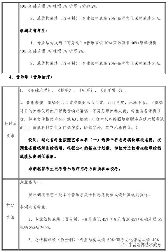
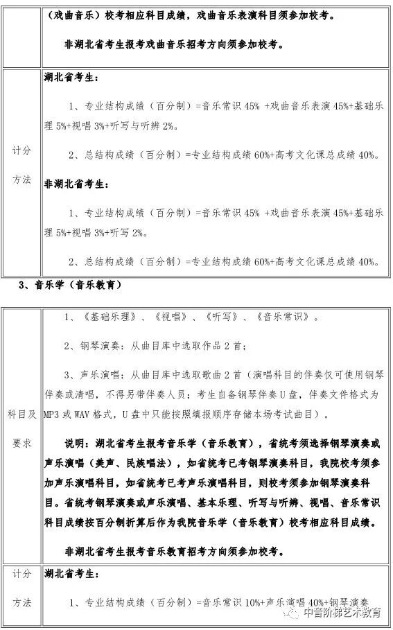
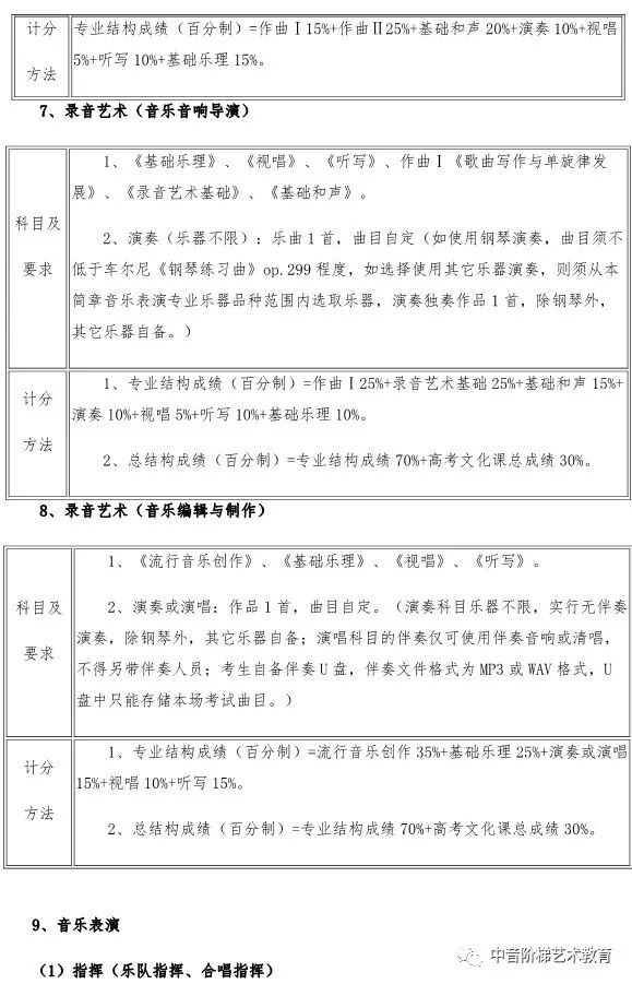
2020年,我校对音乐学(音乐治疗)、音乐表演(通俗声乐演唱与编导、钢琴演奏与编导)、录音艺术(音乐音响导演)、录音艺术(音乐编辑与制作)、舞蹈表演、舞蹈编导等专业招生考试内容及要求进行部分调整,具体考试内容及要求以我校发布《2020年普通本科招生专业考试内容》为准。

七、关于音乐学(音乐学理论)方向学制调整的说明

2020年,音乐学(音乐学理论)方向学制调整为四年

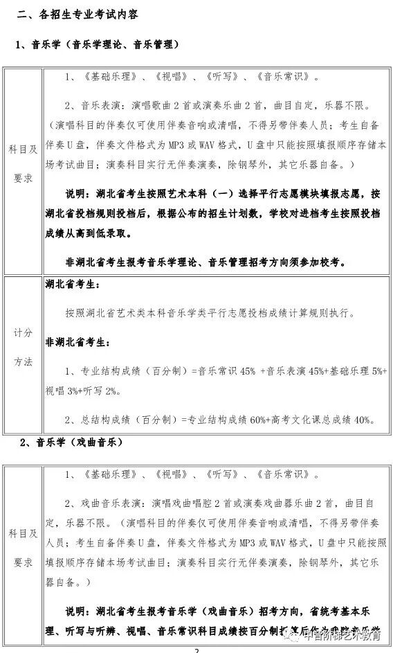
八、关于音乐学(音乐学理论、音乐管理、戏曲音乐、音乐治疗)方向的总结构成绩比例权重调整的说明

2020年,音乐学(音乐学理论、音乐管理、戏曲音乐、音乐治疗)方向总结构成绩权重比例调整为:总结构成绩(百分制)=专业结构成绩60%+高考文化课总成绩40%。

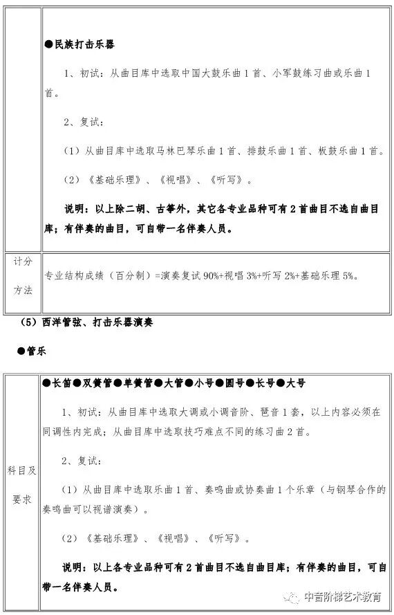
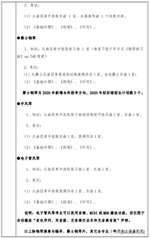
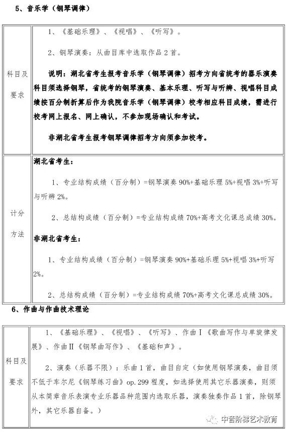
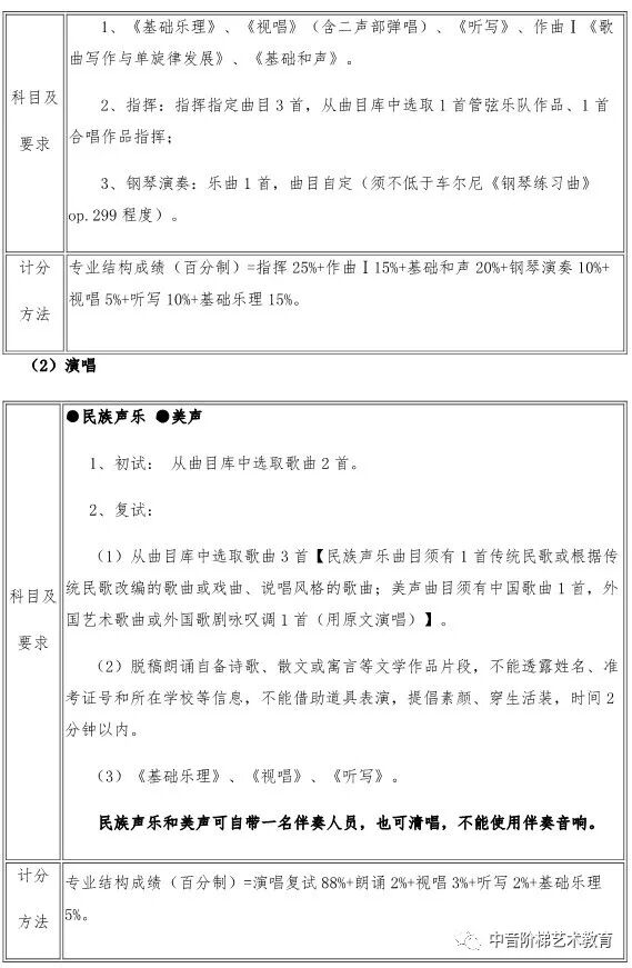
武汉音乐学院2020年本科专业考试内容

附:武汉音乐学院2019年本科文化录取分数线
附:喜报!中音阶梯2019校考成绩公布,学员强势斩获450余张合格证,再创新高!

如果你对音乐专业有任何问题,

点击文末左下角“阅读原文”在线咨询

关注“中音阶梯艺术教育”

回复关键词查看更多内容

回复“分数线”查看2020年全国各省份艺术类及11大音乐学院文化录取分数线。

回复“统考/联考”,查看2020省统考考试时间地点和全国最新承认音乐统考成绩院校名单。

回复“音乐学院”,查看11大音乐学院2019年招考信息。

回复“师范”,查看全国师范类院校推荐及音乐类分数线。

回复“附中”查看音乐学院附中2019年报考信息。

回复“特长生”,查看高校2019年高水平艺术团招生项目及降分政策。

回复“招生简章”查看各大院校2019年音乐类招生简章