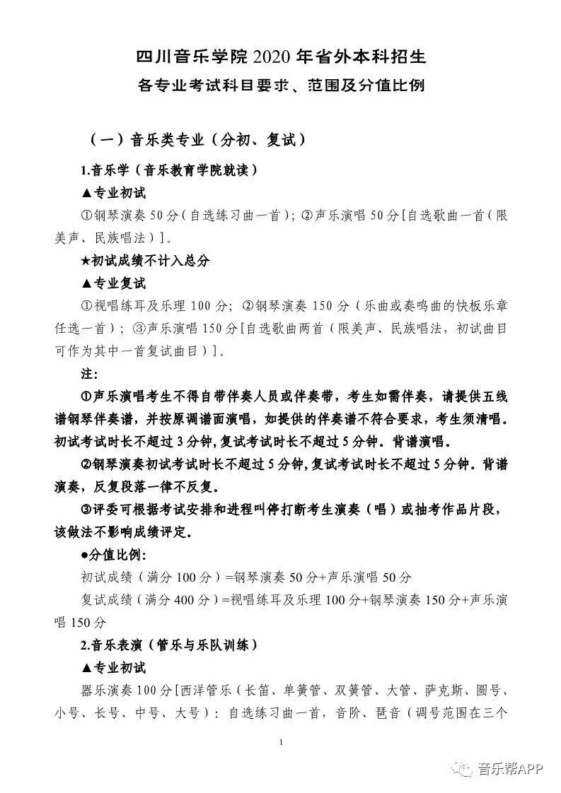
四川音乐学院2020年省外本科招生考试内容重磅发布
发布时间:2020-01-06 16:17:49 浏览:275次
摘要:2020年全国音乐类校考招生简章,陆续发布中...关注“音乐帮app”微信公众号,第一时间获取全面、专业的考学信息,不错过每一个艺考动态。记得推荐给学弟学妹们哦~四川音乐学院2020年省外本科招生考试内容重磅发布为了更好地选拔人才,川音2020年艺术类招生考试有重大改革,部分专业除了初试外,还将进行复试!除此之外,专业

2020年全国音乐类校考招生简章,陆续发布中...关注“音乐帮app”微信公众号,第一时间获取全面、专业的考学信息,不错过每一个艺考动态。记得推荐给学弟学妹们哦~
四川音乐学院2020年
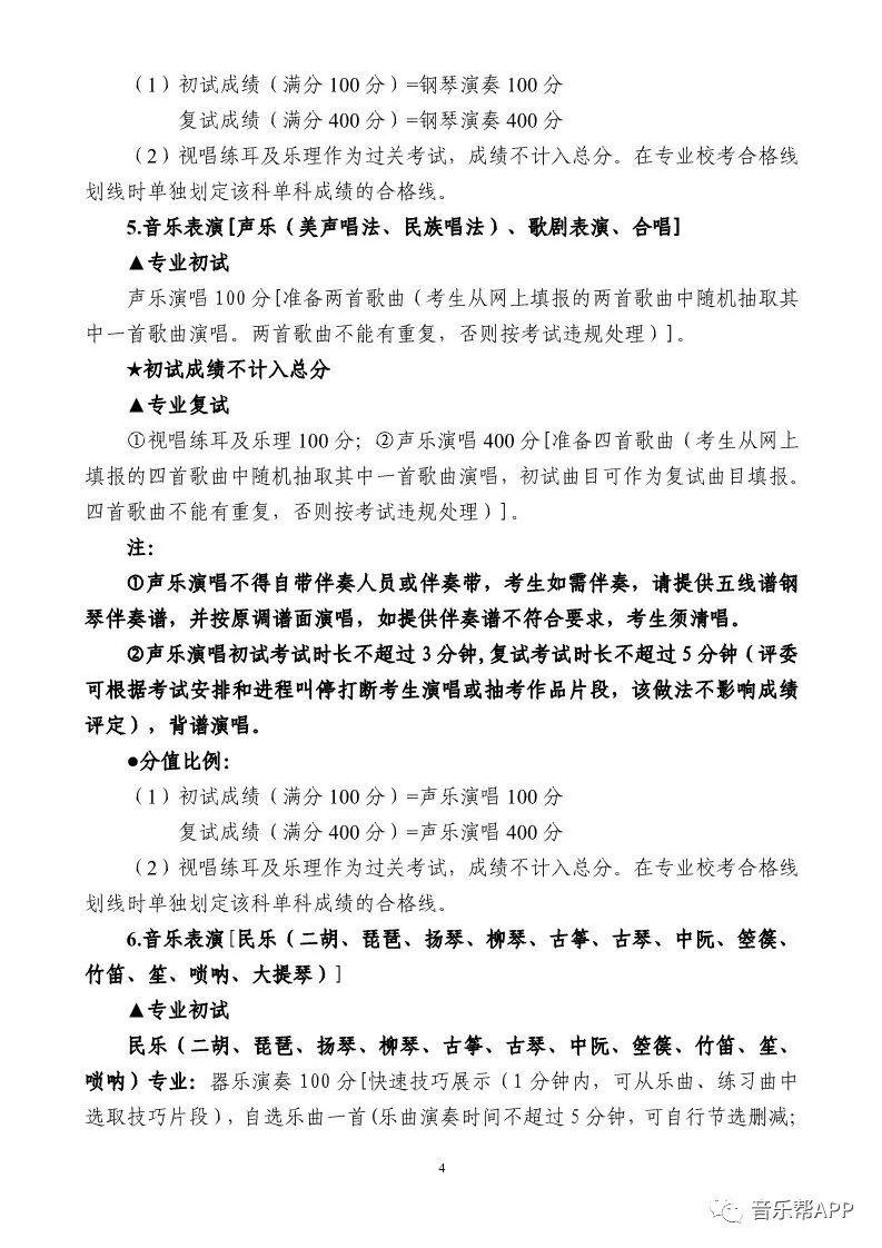
为了更好地选拔人才,川音2020年艺术类招生考试有重大改革,部分专业除了初试外,还将进行复试!
除此之外,专业考试科目、分值、计分规则、均有调整变化! | |
| |
|
|
|
|
|
|
|
|
|
|
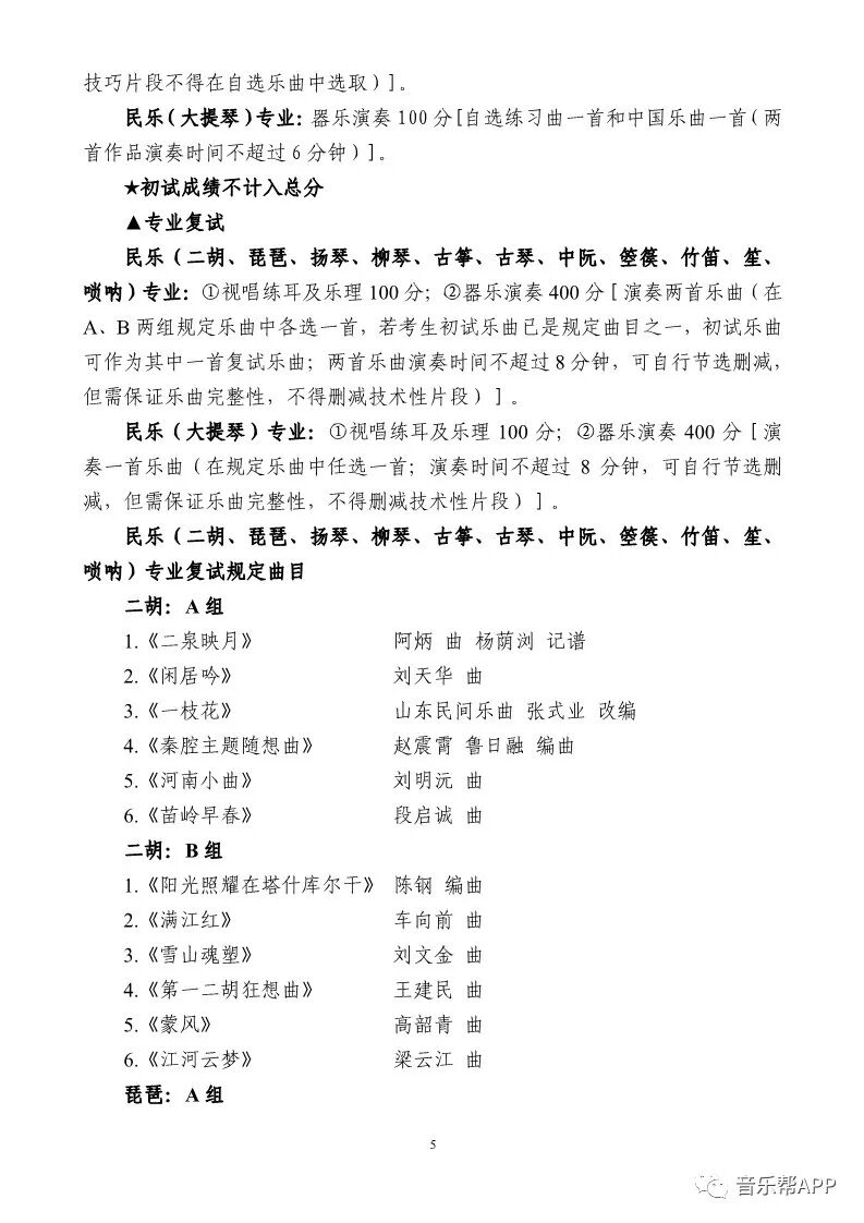
民乐(二胡、琵琶、扬琴、柳琴、古筝、古琴、中阮、箜篌、竹笛、笙、唢呐、大提琴) |
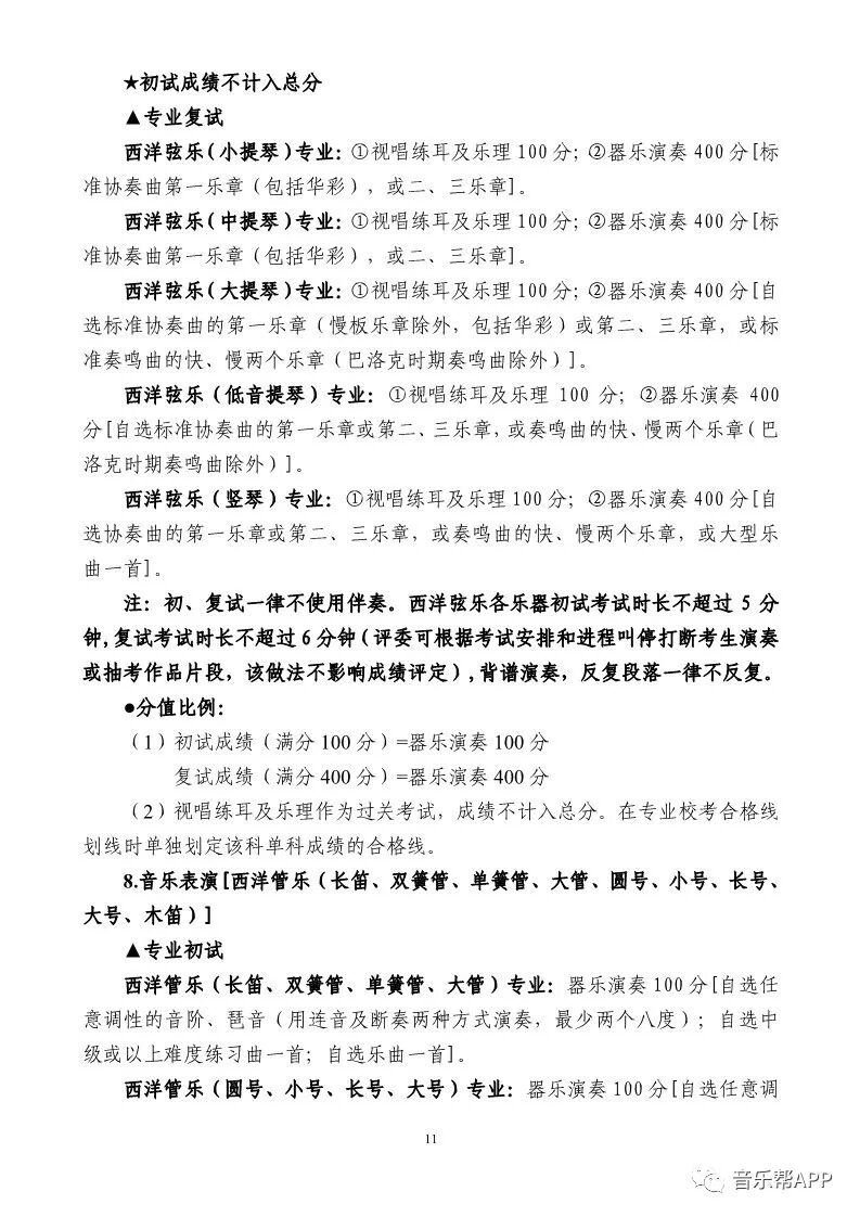
西洋弦乐(小提琴、中提琴、大提琴、低音提琴、竖琴) |
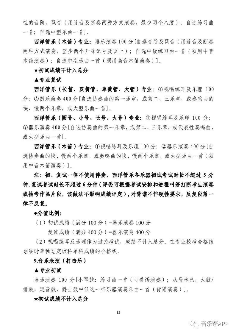
西洋管乐(长笛、双簧管、单簧管、大管、圆号、小号、长号、大号、木笛) |
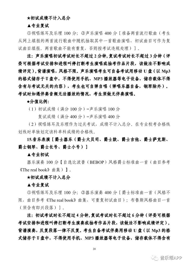
爵士器乐(爵士大贝司、爵士鼓、爵士吉他、爵士萨克斯、爵士钢琴、爵士长号、爵士小号) |
流行器乐(架子鼓、流行键盘、流行萨克斯、电吉他、民谣吉他、电贝司) |
| |
|
|
|
|
|
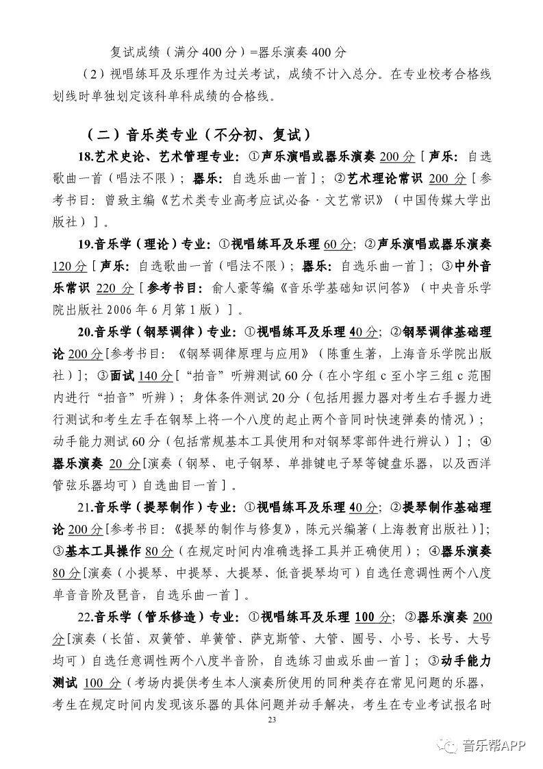
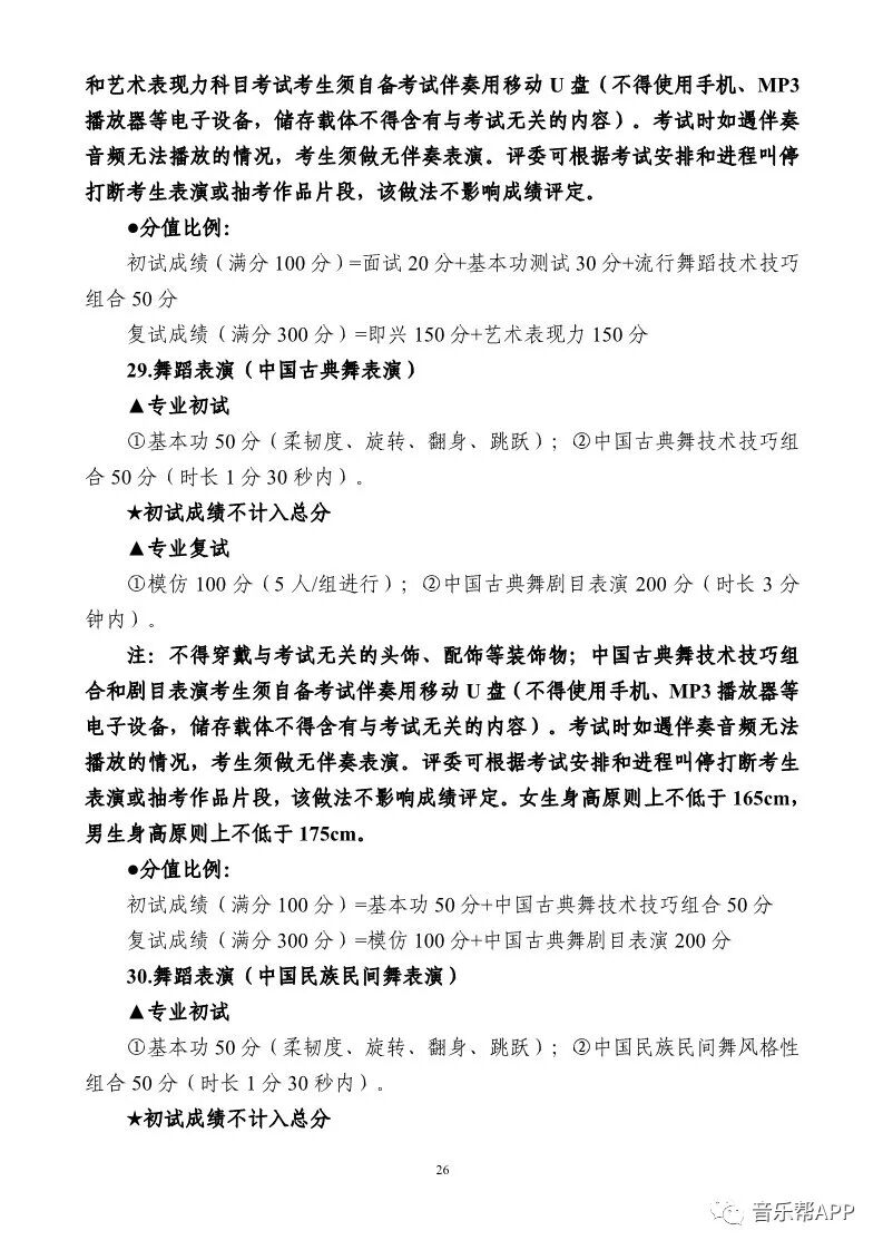
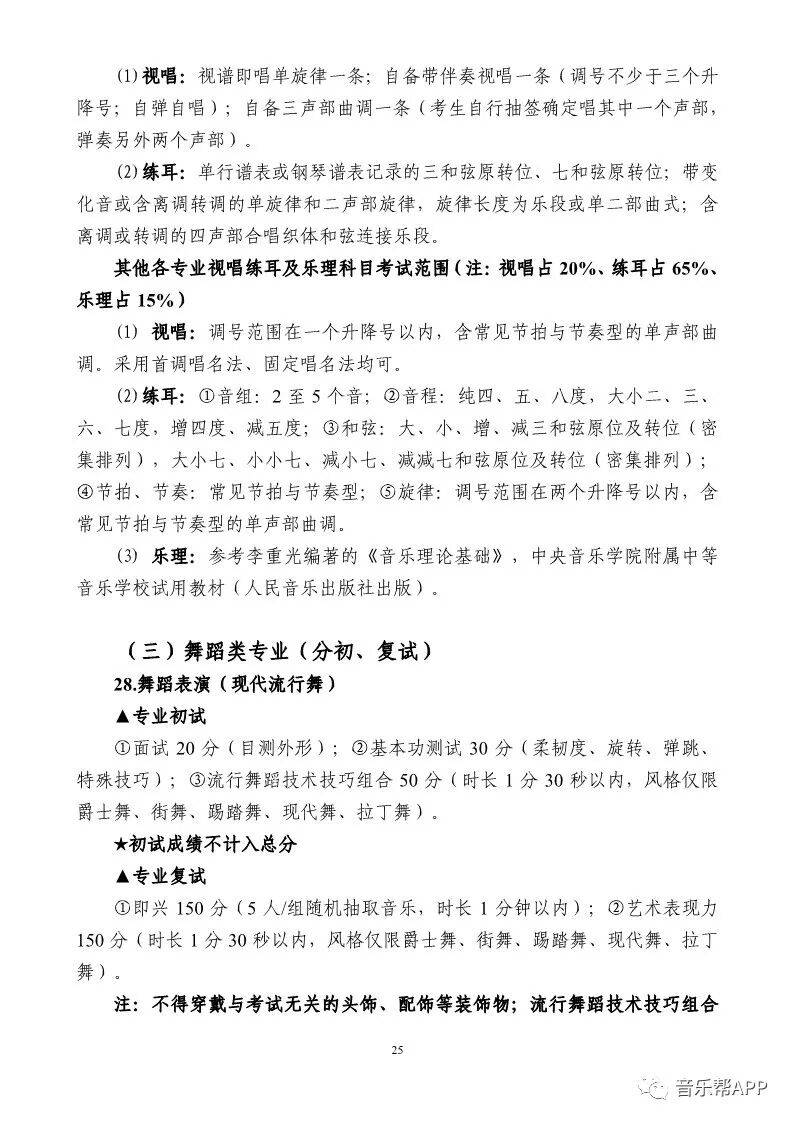
** 以上专业将由原来专业考试不分初复试(一试)改革为专业考试实行初复试(二试)。 ** 以上各专业初试成绩不计入总分。
❀民乐各专业 复试需在我校规定的“曲目”范围内选择考试曲目;未按规定曲目范围选曲的考生,视为弃考。
❀音乐剧专业 复试声乐演唱科目“外国音乐剧唱段”须原文演唱,川音提供“参考曲目”,可供考生选择。
❀声乐(美声、民族唱法)、歌剧表演、合唱,声乐(流行演唱、爵士演唱)、流行歌舞专业 网上报名时需要填报考试曲目。所填报的几首歌曲不能有重复,否则按考试违规处理。
❀钢琴调律、提琴制作、管乐修造、民族乐器研制 由以往的认定其它专业考试成绩更改为单独组织专业考试。管乐修造专业考生在网上报名时需填报本人乐器演奏所使用的乐器名称。
❀新增艺术管理专业,艺术管理专业考试内容与艺术史论专业考试内容相同。