发布时间:2021-09-29 15:58:52 浏览:1100次
十四康桥音乐舞蹈特色班自2011年办学以来,每一届毕业生均100%专业与文化双上线。其中三分之二的同学被国内重点艺术院校(如中央音乐学院、中国音乐学院、上海音乐学院、中央戏剧学院、上海戏剧学院等)录取;另有部分毕业生被综合性及师范类重点大学艺术专业(如同济大学、华东师范大学、上海师范大学、浙江师范大学、深圳大学等)录取;还有部分赴美国、英国、德国、意大利、日本留学深造,如美国波士顿伯克利音乐学院、美国曼哈顿学院、德国国立维尔茨堡音乐学院等。
截至目前,2018级高三音乐舞蹈特色班在专业成绩上也取得了优异的成绩。
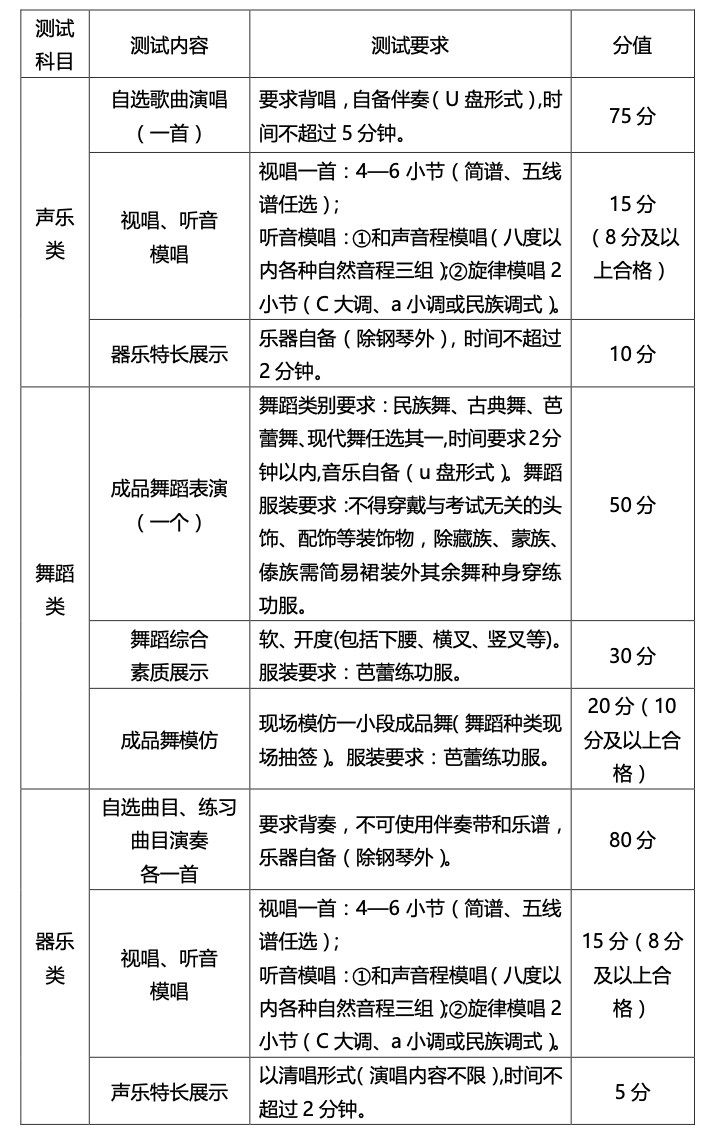
1 左右查看更多 在优异成绩的背后,学校为学生们提供优越的教学环境,经常邀请专家进校指导交流。5月8日,学校邀请了上海音乐学院教授、民乐系作曲教研室主任朱晓谷教授。他给音乐舞蹈特色班的学生们一对一辅导,提出专业性建议,并与音乐老师和家长们交流。 最新2021年康桥校区音乐舞蹈特色班的招生简章新鲜出炉,不容错过! 杭州第十四中学康桥校区 音乐舞蹈特色班 2021年招生工作实施办法 根据《杭州市教育局关于2021年杭州市区各类高中招生工作的通知》(杭教基〔2021〕1号,以下简称《招生工作通知》)和《杭州市教育局办公室关于2021年杭州市区普通高中特色班招生工作的通知》(杭教办基〔2021〕37号)有关规定,结合本校办学实际及特色,特制定2021年我校康桥校区音乐舞蹈特色班招生工作实施办法。 一、依据和原则 进一步推进素质教育,深化普通高中课程改革,充分发挥学校办学优势和办学特色,选拔具有音乐舞蹈特长的初中毕业生,因材施教,促进学生个性化发展。音乐舞蹈特色班的招生工作坚持“公开、公正、公平”的原则,全面衡量,择优录取。 二、组织机构 1.成立以校长为组长,相关负责人为成员的学校特色班招生工作领导小组,负责研究、决策学校特色班招生工作中的重大事项。学校特色班招生工作领导小组下设办公室,负责报名学生的资格审核和术科测试等工作。 2.成立以校纪委书记为组长的学校特色班招生工作纪检监督组,全程监督学校特色班招生工作。 三、招生对象和计划 1.符合《招生工作通知》中规定的招生对象及各类高中招生录取的前置条件,同时符合下列条件之一的考生均可报名: (1)初中教育阶段获省级及以上独唱、重唱(四人及以下)、独奏、重奏、协奏、齐奏(四人及以下)、独舞、双人舞、三人舞等现场比赛一、二、三等奖或前六名。 (2)初中教育阶段获杭州市级独唱、重唱(四人及以下)、独奏、重奏、协奏、齐奏(四人及以下)、独舞、双人舞、三人舞等现场比赛一、二、三等奖。 (3)初中教育阶段获杭州市中小学生艺术节中学组小组唱、合唱、器乐合奏、集体舞比赛一、二等奖的学校合唱团、乐团、舞蹈团主力团员,或各城区中小学艺术节中学组小组唱、合唱、器乐合奏、集体舞比赛一等奖的学校合唱团、乐团、舞蹈团主力团员。 (4)初中教育阶段获杭州市各城区级独唱、重唱(四人及以下)、独奏、重奏、协奏、齐奏(四人及以下)、独舞、双人舞、三人舞等现场比赛一、二、三等奖。 (5)初中教育阶段获杭州市中小学生艺术团所属分团声乐类、舞蹈类、器乐类“优秀团员”称号。 (6)声乐、器乐类社会艺术水平考级八级及以上或浙江省学生艺术特长水平相关项目B级及以上证书者,其中钢琴、古筝专业需获社会艺术水平考级十级或浙江省学生艺术特长水平相关项目A级证书(器乐类不含葫芦丝、民谣吉他、电子琴、口琴、口风琴)。 (7)舞蹈类社会艺术水平考级八级及以上或浙江省学生艺术特长水平相关项目B级及以上证书者(不含国标舞、爵士舞、街舞)。 (8)长期接受舞蹈(不含国标舞、爵士舞、街舞)专业学习,有一定的基础和能力,并有志于报考高校舞蹈类专业的考生,经学籍所在学校校长推荐亦可报名。 2.招生计划 1个班,35人,其中声乐类6名、舞蹈类8名、器乐类21名。 四、报名和资格审核 1.报名 凡符合报名条件的考生(含个别生)须登录杭州市区各类高中招生管理系统(www.hzjyks.net 是唯一网址,以下简称“高中招生信息管理系统”),在家长指导下,在规定时间(高中招生信息管理系统开放时间为5月14日8:00至5月15日18:00)进行术科测试报名。 2.资格审核 5月23日13:30—16:30,报名我校特色班的考生持本人身份证(或学生证)和相关特长证明材料(原件及复印件)到我校康桥校区(拱墅区龙腾街500号)进行报名确认和资格审核。 审核通过的市区初中学校应届毕业生于5月28日向所读初中学校领取《自主招生录取特色班报名表》。个别生于5月 28日12:30—16:00期间凭本人身份证(或学生证)到我校凤起校区领取《自主招生录取特色班报名表》。 五、术科测试 5月29日(周六)上午,考生凭本人身份证(或学生证)和《自主招生录取特色班报名表》原件(表证缺一不可)到我校参加术科测试,时间为半天。 1.测试时间:5月 29日上午8时开始(以现场抽签确定考生测试顺序)。 2.测试地点:杭州第十四中学凤起校区(凤起路580号)。 3.术科测试形式:考生根据相关要求当场表演,并现场回答主测所提问题,由评委打分。 4.测试科目、内容、要求及分值(满分为100分): 注:声乐类、器乐类考生视唱、听音模唱分值低于8分即视为专业不合格;舞蹈类考生成品舞模仿低于10分即视为专业不合格。专业不合格者均视为术科测试不合格。 5. 根据考生术科测试成绩分声乐、舞蹈、器乐三个类别由高分到低分排序(声乐类、器乐类考生视唱、听音模唱得分低于8分的以及舞蹈类成品舞模仿得分低于10分的不列入排序)。进入各类别排序的考生均视为术科测试合格。6月2日,合格考生术科测试成绩在杭州教育网(edu.hangzhou.gov.cn) 和学校校园网(www.h14z.cn)公示。 六、志愿填报 七、录取规则 1. 考核总分计算公式:考核总分=术科测试成绩×70% +文化课成绩×30%。其中,文化课成绩=初中学业水平考试成绩÷6。即,按照初中学业水平考试成绩(满分600分,不含加分)折算成满分100分的文化课成绩。 2. 初中学业水平考试后,根据声乐、舞蹈、器乐三个类别的招生计划和考生志愿,分类别按考核总分由高到低依次确定录取名单。 考核总分相同的考生,按以下顺序依次确定录取名单。 (1)术科测试成绩得分高的考生。 (2)初中学业水平考试语文、数学两科成绩合计得分高的考生。 (3)初中学业水平考试英语成绩得分高的考生。 (4)初中学业水平考试科学成绩得分高的考生。 按上述方法,如录取的学生数不到招生计划数,不足的名额纳入我校康桥校区集中统一第一批招生计划。 有弄虚作假和舞弊行为者,一经查实取消其录取资格。 八、联系方式 咨询电话:88467712、 88467697。 本办法由杭州第十四中学音乐舞蹈特色班招生工作办公室负责解释。