发布时间:2022-10-26 14:10:26 浏览:467次

浙江2023年普通高考艺术类考生注意啦,除文化科目考试外,你还须参加专业考试。我省艺术类专业省统考报考简章刚刚发布,和杭州高考音乐培训机构一起来看看音乐类相关报考要点吧。
“
遵守防疫要求,带齐双证赴考
我省艺术类省统考报名于2022年11月高考报名时同步填报,并将于12月陆续开考。考生须在考前14天完成本人浙江健康码的申领、开展自我健康监测,根据考试防疫要求备好核酸检测证明等材料,并在考试期间自觉遵守考点学校疫情防控要求。
考前3天,考生可在浙江省教育考试院网站(www.zjzs.net)“浙江省高校招生考试信息管理系统”自行打印专业省统考准考证,也可在高考报名点打印。考生可于考前1天到考点熟悉考试环境和有关注意事项。考试当日,考生须同时携带专业省统考准考证和身份证,按规定时间参加考试。
本次艺术类专业省统考的考试成绩将于2022年12月底前在浙江省教育考试院网站公布。合格考生可于2023年1月中旬自行在考试成绩查询页面下载打印合格证。
”
“
音乐类考试安排和内容要求
音乐类专业省统考于2022年12月14日开始,在浙江音乐学院举行。考生具体考试时间以准考证上的时间为准。
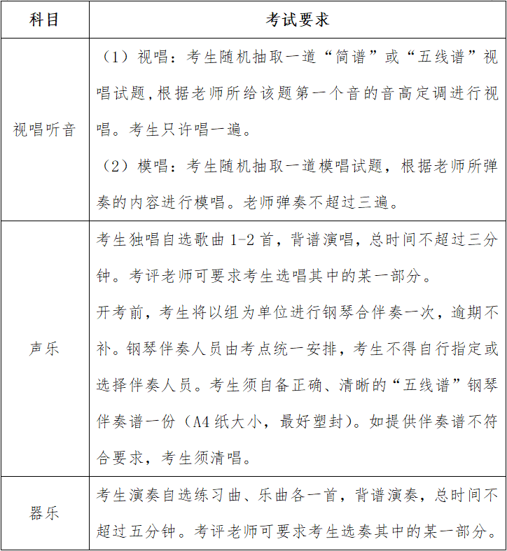
音乐类考试科目包括视唱听音、声乐、器乐三门。专业满分为100分(遇小数点四舍五入),计算公式:专业总分=视唱听音成绩×30%+声乐成绩×35%+器乐成绩×35%。考试要求如下:
重要提醒:音乐类专业省统考报名信息网上输入时,考生须按要求选定一种声乐唱法和一种乐器;考试时须与报名时选择的声乐唱法和乐器相一致,否则该科目不予评分。考生所需乐器(除钢琴外)一律自备。
”
来源:浙江考试公众号
”
杭州春之声音乐艺考常年招生
精品音乐教育
音乐教学典范
量身定制考学方案
专家授课不走弯路,事半功倍考取名校
更多精彩文章与作品请关注
抖音号:杭州春之声
快手号:杭州春之声
音乐启蒙 音乐特长 音乐高考
联系电话:13336150582,88925829
音乐润心
专注音乐 一站式培养
扫描二维码
关注我们